在健身方面,要把小腿肌肉塑形到个人心目中的理想状态,需要付出的努力要比练其他地方多得多得多,而且未必如愿。但是,小腿肌肉不仅在运动和姿势控制上贡献巨大,在体液循环上又被称为“人体第二心脏”,强壮的小腿能够大大地分担心脏的工作压力。正确地锻炼它,受益终生。



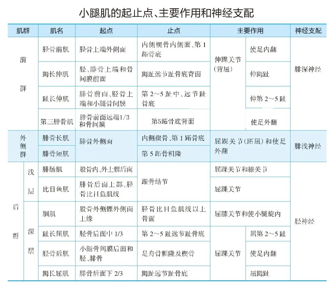
1. 胫骨前肌(tibialis anterior)


位置和形状:
小腿前群肌肉之一,位于小腿胫骨前外侧,在胫骨上部覆盖着胫前动静脉和深腓神经。肌腹厚实,肌纤维垂直下行,在小腿下三分之一处移行为肌腱,体表可见。𧿹长伸肌和趾长伸肌在胫骨前肌的外侧。小腿肌肉前群共四块,包括胫骨前肌、𧿹长伸肌、趾长伸肌和第三腓骨肌。
有的人可能会有一块胫前筋膜肌(Tibiofascialis anterior),这是一块小肌,起自胫骨下部。
起止:
起自胫骨外侧髁及胫骨体外侧面上半部或三分之二位置、邻近的骨间膜、小腿筋膜深面、该肌与趾长伸肌之间的肌间隔;止于足部第一楔骨的内侧及下表面,以及足部第一跖骨的基底。支配神经腓深神经,L4、L5、S1。动脉胫前动脉。
该肌的深部极少附着于距骨;或有的人可能有一条肌腱束延伸至第一跖骨头或大脚趾第一趾骨基底。
功能:
主要的伸踝关节(使足部背屈)肌肉,𧿹长伸肌、趾长伸肌和第三腓骨肌是它的协同肌;作用于距跟(距骨、跟骨)关节和距跟舟(距骨、跟骨和舟骨)关节,使足内侧缘上提(内翻、旋后)。
从止点就可以看出来,它有助于支撑足部内侧纵弓,起着抬高足内侧弓的杠杆作用并限制或并控制旋前。
在行走过程中维持步态。
足部蹬离地面(启动)阶段,胫骨前肌促使胫骨向前移位,促进支撑肢的膝关节屈曲。
足旋前和旋后过程中,胫骨前肌和胫骨后肌协同,维持足弓高度并拮抗腓骨长肌。
足跖屈的偏心减速、外翻和足旋前(Eccentric deceleration of foot plantarflexion, eversion and foot pronation)。
在站立时保持平衡。
站立时,胫骨前肌与拮抗肌比目鱼肌一起,使小腿在距骨滑车上保持平衡。一旦足跟着地,胫骨前肌便持续收缩使重心由足后移向足前。
胫骨前肌过度使用或软弱可能导致肌腱炎,造成小腿前面疼痛。
胫骨前肌是容易受到抑制且活动不足的肌肉之一,这会导致协同肌(𧿹长伸肌、趾长伸肌和第三腓骨肌)过度活跃。
胫骨前肌受抑制或无力的患者(例如偏瘫或帕金森病患者),在患侧肢体步态启动阶段的“预期姿势调整阶段”会出现异常,会通过对侧阔筋膜张肌的过度活动来补偿胫骨前肌的无力。
2. 趾长伸肌(extensor digitorum longus)


位置和形状:趾长伸肌是小腿肌肉前群中最外侧的肌肉,在胫骨前肌外侧,跨过整个小腿前面,对踝关节有一定杠杆作用。有的资料认为第三腓骨肌是趾长伸肌的分支。
起止:趾长伸肌的大部分起自腓骨前表面、骨间膜前表面上部以及胫骨外侧髁。它的肌腱在到达远端止点前,会穿过踝关节前面的上下伸肌韧带下方,分为四束,分别止于足部外侧四趾(第2-5趾)的近节和远节趾骨,跨过了下肢末端所有远端关节。支配神经腓深神经,L4、L5。动脉胫前动脉。
功能:
伸展足外侧四趾;足离地或踏地时,协助胫骨前肌和𧿹长伸肌使踝关节背屈;协助腓骨肌使足外翻。
趾长伸肌往往因胫骨前肌功能受限而过度活跃且紧张。建议通过该肌群的拉伸和肌筋膜松解,结合胫骨前肌的激活,以恢复肌肉平衡并改善踝关节的背屈功能。
3. 𧿹长伸肌(extensor hallucis longus)


位置和形状:小腿前群的一块关键肌肉。它负责在跖趾关节和趾间关节处伸展大脚趾。位于胫骨前肌和趾长伸肌之间的深面,难以触诊。
起止:起自腓骨前面的中间两部分及相邻的骨间膜,其肌束行向远端,该肌前缘所形成的肌腱穿过伸肌上、下支持带深面,在近距小腿关节处跨至胫前血管内侧,止于大脚趾远节趾骨背面。在跖趾关节处,腱两侧各分出一薄层膜覆盖关节背面。另外,还常常从腱内侧缘伸出一延续部,止于近节趾骨底。支配神经腓深神经,L4-L5。动脉胫前动脉。
功能:
伸展大脚趾的跖趾关节和趾间关节,并协助足部内翻及踝关节背屈。也会参与伸踝动作,脚尖远离小腿,绷直脚面的时候控制大脚趾往前。
当𧿹长伸肌麻痹时,𧿹短屈肌的作用占主导地位,远端趾骨无法伸展,而近端趾骨则向内收方向伸展。
𧿹长伸肌的肌力减弱会导致跖趾关节和趾间关节的伸展能力下降。由于它是唯一负责趾间关节伸展的肌肉,因此大脚趾背屈能力减弱可作为该肌的肌力减弱的诊断依据。
在正常行走过程中,人体首先以脚跟接触地面。地面反作用力会对整个足部产生跖屈力矩,而所有背屈肌群会对此产生抗力,𧿹长伸肌无力会降低足部内侧尤其是大脚趾下沉的能力。患者还反映,在穿袜子或鞋子时,大脚趾容易向足底折叠,从而导致绊倒。
𧿹长伸肌紧张会将大脚趾的跖趾关节拉向伸展位,这与手指和拇指的情况类似,往往会导致趾间关节屈曲,从而引发爪状趾畸形。
大脚趾过度伸展会将足底板向远端牵拉,使跖骨头承受过大的负荷并引发疼痛。同样,跖趾关节过度伸展会将趾间关节挤压至鞋头部位,导致趾间关节背侧出现疼痛及胼胝或鸡眼。
4. 第三腓骨肌(peroneus tertius)


位置和形状:是三块腓骨肌(其他两块是腓骨长肌、腓骨短肌)之一。是小腿前面最表浅的肌肉。如果个体有这块肌肉的话,它属于小腿前群。
该肌肉的存在与否因个体而异。据《临床解剖学》2019年11月综述文章《Fibularis Tertius: Anatomical Study and Review of the Literature》,中国大约89.3%的人具有这条肌肉,日本95.5%,玻利维亚100%,西班牙38.2%……
起止:起自腓骨内侧面远端三分之一处或更远、小腿前肌间隔、骨间膜;在到达止点之前,该肌腱与趾长伸肌腱一同穿过足部伸肌上、下支持带构成的环,然后止于第5跖骨基底背内侧面。支配神经腓深神经。动脉胫前动脉。
功能:
在步态摆动期与趾长伸肌、胫骨前肌协同收缩,引起足背屈和外翻,可以使足呈水平位置,帮助足趾离开地面,从而节省力气。
缺乏第三腓骨肌的人群其足外翻和背屈力量不受影响。第三腓骨肌似乎无法为踝关节韧带损伤提供更强的保护作用。
第三腓骨肌综合征是一种以行走时第三腓骨肌腱在踝关节处出现卡顿、弹响、锁定或弹跳为特征的病症。这是一种罕见的踝关节前外侧或后足疼痛病症。其病因可能是腓骨三肌在伸肌支持带内受到挤压和束缚所致。
该肌腱可被外科医生用作肌腱转移或肌腱成形术的供体。
5. 腓骨长肌(peroneus longus)


位置和形状:腓骨长肌与腓骨短肌共同构成小腿的外侧肌群。腓骨长肌是长羽状肌,位于腓骨短肌的浅层,在趾长伸肌之后,比目鱼肌和𧿹长屈肌之前。它在腓骨头和腓骨体之间有一空隙,腓总神经由此穿过。
起止:起自胫骨外侧髁、腓骨头及腓骨外侧面近端三分之二、小腿前后肌间隔、小腿深筋膜;沿下肢外侧肌向下延伸,在小腿中点处逐渐变细,形成一条长腱,向下延伸至足部,在踝后沟内,腓骨长肌腱与腓骨短肌腱一同包被于一个滑膜鞘,转向远端即脚趾方向行走,经腓骨肌滑车和腓骨短肌腱下方,经过腓侧下支持韧带深面,斜行向前,越过骰骨外侧缘;然后进入足底长韧带覆盖的骰骨底窄沟——“骰骨隧道”,横斜过脚底;最后以2个腱束止于第一跖骨外侧基底、内侧楔骨,解剖偶尔可见第3腱束伸展至第2跖骨底。支配神经腓浅神经,L5、S1、S2。动脉胫前动脉和腓动脉。
功能:
使踝关节和足外翻;协助踝关节跖屈;在负重状态下,由于对其附着点的强力牵拉,会下压第一跖骨头;因其横跨足底的走向,维持足部的横弓;在单腿站立时,通过牵拉腿部外侧来稳定下肢,防止其向内侧塌陷。
腓骨长肌腱和胫骨前肌腱一起构成“解剖学U型马镫”状结构,作用是动态稳定足横弓和内侧纵弓,达到减震和适应不平坦地面的功能。
腓骨长肌参与身体在额状面的侧移,此时与胫骨前肌起类似作用,将身体重心从足上方内侧拉向外侧。
腓骨肌腱损伤常见于年轻、活跃的患者——运动前热身和运动后维护很重要。腓骨长肌腱损伤可引起踝关节外侧疼痛,并可能导致踝关节不稳。“踝后转折处”和“骰骨隧道”转折处是常见的损伤部位。
6. 腓骨短肌(peroneus brevis)


位置和形状:短羽状肌,位于小腿外侧,深于腓骨长肌。在踝关节外侧扭伤中,腓骨短肌常与腓骨长肌一同受伤,且腓骨短肌的肌腱是最常发生脱位的肌腱。
起止:起自腓骨外侧面远端(足方向)的三分之二处,是小腿前肌、后肌的间隔,垂直向下延伸至肌腱,与腓骨长肌肌腱一起在足外侧踝后沟弧形转向,在腓骨肌支持韧带深面走行同一滑膜鞘内;然后在跟骨外侧,腓骨长肌腱和腓骨肌滑车的上方前行;止于第五跖骨近端底的粗隆外侧。支配神经腓浅神经,腰神经L5-骶神经S2。动脉腓动脉肌支。
功能:腓骨短肌负责足外翻所需力量的一大半,并协同腓骨长肌协助足底屈。腓骨肌群协同作用,在踝关节突然内翻受力时提供动态的踝关节外侧稳定性。
踝关节和足部损伤在物理治疗中很常见,其中发生在踝关节外侧的损伤发病率较高。腓骨短肌最常见的损伤表现为肌腱病变、脱位/半脱位、扭伤或肌腱撕裂。腓骨短肌的肌腱损伤通常由内翻或外旋力量引起。在踝关节外侧扭伤的情况下,腓骨短肌可能发生撕裂,并导致踝关节外侧肿胀。在旋前、内收损伤中,腓骨短肌腱可能受损,并可能牵拉第5跖骨基底,导致一种称为琼斯骨折(Jones Fracture)的撕脱性骨折。
7. 腓肠肌(gastrocnemius)


位置和形状:
腓肠肌位于小腿后侧最表浅,是一块复杂而强壮的肌肉,对行走和维持体态至关重要。它属于三关节肌,跨越膝关节、踝关节和跗跖关节。腓肠肌分为两头,起始于膝关节后方,止于脚跟。腓肠肌的内侧头和外侧头形成了小腿的后侧上半部分的肌肉轮廓。
腓肠肌、比目鱼肌和跖肌共同构成一个复合肌群,称为小腿三头肌。其中两个肌头构成了腘窝的下界。腓肠肌位于浅层,在小腿后侧清晰可见且可触及。
在膝关节后方,小腿上部两侧可触及腓肠肌的两条巨大肌腹。内侧头位置较高,外侧头位置较低。
两条肌腹均可触及至肌腱交界处。
沿小腿向下可触及扁平的跟腱,并可触及至其在跟骨后面的附着点。
起止:起自腘窝。两头分别起自股骨的内侧和外侧髁,内侧头起自股骨腘面内侧髁上缘后方及内收肌结节,外侧头起自股骨外侧髁的外侧面,位于外上髁的稍上方和后方。腓骨小头是一块辅助骨,几乎总是位于腓肠肌的外侧头内。两条肌头均与膝关节囊及腘窝斜韧带相连。
止于跟腱。来自两个肌头的腓肠肌主体汇合,附着于一条宽阔的膜性肌腱的后表面,随后,该肌腱与比目鱼肌腱融合,形成跟腱的上部。这条宽阔的肌腱逐渐变窄,直至到达跟骨处,随后再次扩张,附着于跟骨后表面中部。
支配神经胫神经,S1、S2。血液腘动脉分支腓肠动脉。
功能:
腓肠肌与比目鱼肌共同构成踝关节的主要跖屈肌,同时也是膝关节的辅助屈肌。腓肠肌富含快肌纤维,而比目鱼肌富含慢肌纤维。在跑步、行走或跳跃时,腓肠肌提供大量的推进力。
该肌群无法在两个关节同时发挥最大力量,例如当膝关节屈曲时,腓肠肌在踝关节处产生的力量会相应减弱。而当踝关节屈曲时,情况则相反。
腓肠肌与比目鱼肌完成跖屈动作的时候,谁作用更大主要由膝关节的位置决定。伸膝时或伸膝后(如由蹲、坐姿势站起或跳起时),腓肠肌作用大;屈膝时(如放松散步),比目鱼肌的作用大。
跑步的时候,摆动腿侧的腓肠肌负责阻止同侧膝关节伸展。对距跟关节和距跟舟关节来说,腓肠肌有旋后功能,即在足跖屈的同时提起足的内侧缘(足内翻)。
腓肠肌的张力与许多筋膜结构相连,这种张力不仅传递至足部,还传递至膝关节、髋关节和腰部区域。腓肠肌缩短可能导致髋关节生理运动功能障碍,减少其前倾(股骨内旋)。筋膜系统在传递肌肉收缩成分产生的力量方面起着基础性作用。
8. 比目鱼肌(soleus)


位置和形状:多羽状肌,宽而扁,恰好位于腓肠肌的深面或前方,是一块强有力的下肢肌肉。慢肌纤维较多,但与腓肠肌一样,在参与运动(快肌)和姿势维持(慢肌)之间灵活调节。这方面的研究据说仍然有矿可挖。
起止:起自腓骨上1/3及腓骨头后表面、胫骨内侧缘中1/3,胫腓骨间的腱弓;沿跟腱附着,走后止于跟骨后表面。支配神经胫神经分支,S1、S2。动脉血液近端腘动脉、胫后动脉及腓动脉;远端外侧肌腹由腓动脉供血,远端内侧肌腹胫后动脉,具有混合循环网络。
功能:
比目鱼肌在小腿三头肌群中具有最大的生理横截面积,有资料认为其理论上最高可提供小腿三头肌群80%发力。
比目鱼肌的混合循环网络可以让其任一侧独立使用,保留完整的肌功能。肌肤内的静脉丛作为肌泵复合体(muscle pump complex)的一部分具有重要生理意义。小腿肌群是人体第二心脏主要原因就源于此,不过,此部分也常常是深筋脉血栓形成地。
比目鱼肌对踝关节来说是重要的屈肌,对距跟关节和距跟舟关节来说是旋后肌。
比目鱼肌最特别的意义在于站立时使腿部在踝关节上保持平衡,它是姿势维持肌。
在坐姿提踵动作(膝关节屈曲约90º)中,腓肠肌几乎处于不活动状态,而负荷几乎完全由比目鱼肌承担,这种运动被称为“比目鱼肌推起”。
在中等力量下,腓骨肌在向心收缩期优先激活,而腓肠肌在离心收缩期优先激活。
作为肌肉泵的作用:当人体直立时,由于静脉循环系统穿过小腿三头肌组织,肌泵复合体可协助将外周血液回流至心脏。
☛☛☛ 副比目鱼肌(ASM)
约0.7%至5.5%的人具有该肌。通常在20至30岁期间被发现,女性发病率是男性的两倍(比例为2:1)。该肌多为单侧存在。该多余肌位于腓肠肌下方,腓骨后上1/3处,腓骨头与胫骨后部之间的腓骨斜线位置。从起始点出发,ASM向前内侧走行直至到达跟腱。
该肌在运动时可能引起疼痛。可能被怀疑是脂肪瘤、血管瘤甚至肉瘤等软组织肿瘤,但该异常肌在普通X光片上具有典型外观,且计算机断层扫描(CT)有诊断参考意义。若患者无症状,便无需治疗;若运动引发疼痛或其他不适,则建议通过筋膜切开术探查或切除副比目鱼肌。
9. 跖肌(plantaris)


位置和形状:小腿三头肌中最深最小的肌,呈梭形。跖肌的小肌腹靠近腓肠肌内侧头,常不易辨认。跖肌的长肌腱位于腓肠肌和比目鱼肌之间的小腿后部深面。
起止:起自股骨外侧髁上线下份和腘斜韧带。肌腹小而呈梭形,长约7-10厘米,终于一细长的肌腱;斜行于腓肠肌和比目鱼肌之间,沿跟腱内侧缘下行,止于或融入跟腱。有的成双,有的缺如,其腱偶尔与屈肌支持韧带或小腿筋膜合并。支配神经胫神经,S1、S1。动脉外侧腓肠动脉、腘动脉、外侧膝上动脉;远端肌腱与跟腱共享血。
功能:
具有微弱到可以忽略的屈膝和屈踝功能。它的主要功能是占位:在膝关节和踝关节屈曲时保持胫后血管的畅通,因为跖肌与血管外膜由腘窝处的结缔组织连接在一起。
跖肌是掌长肌在下肢的对应肌。许多哺乳动物的该肌发育良好,直接或间接止于趾腱膜,但是人类的跖肌几乎退化,正常终点达不到跖腱膜,常止于跟骨,因为推测它和腓肠肌一起运动。
人类的跖肌没有协同肌和拮抗肌。
10. 趾长屈肌(flexor digitorum longus)


位置和形状:小腿后群深层,位于比目鱼肌深面。
起止:
起自胫骨后面的内侧部分,腓肠线下方,通过一条宽阔的肌腱与腓骨相连;随后肌腱向外侧行至胫后肌腱处,位于跖屈肌韧带深面,沿跗骨内侧面在其自身的滑膜鞘内走行。越过此点后,肌腱进入足底,位于𧿹趾外展肌深面,在足底面向前外侧交叉,此时难以触及;在足底中段的外侧,该肌腱与辅助屈肌腱汇合,并分出4条独立肌腱,分别支配第二至第五趾。趾间肌起始于辅助屈肌腱附着点远端。
止点位于足底,附着于第二、第三、第四及第五趾远端趾骨基部。
支配神经胫神经,L5、S2、S3。动脉胫后动脉横行分支、腓动脉分支;肌腱由踝和趾的血管供应。
功能:
主要功能使第2至第5趾首先在远端趾间关节屈曲,随后在近端趾间关节屈曲,最后在跖趾关节屈曲。协助踝关节跖屈。
当踝关节跖屈时,该肌无法执行趾关节屈曲动作。
在行走、跑步或跳跃的推进相中,趾长屈肌将趾向下牵引至地面,以在趾离地时获得最大的抓地力和推力。站立时,该肌通过抓地来协助维持平衡。
11. 𧿹长屈肌(flexor hallucis longus)


位置和形状:一块强有力的肌肉,位于腓骨后侧、小腿深筋膜下方。它的表面是比目鱼肌和跟腱,有深肌间隔分隔。其深面是腓骨、胫骨后肌、腓血管、骨间膜远侧部和胫距关节。其外侧是腓骨肌。它是“距小腿关节手术”的重要标志,位于其外侧避免手术时损伤神经血管束。
起止:起自腓骨后面远端2/3(除最下面约2.5厘米外)、附近的骨间膜、小腿后肌间隔、覆盖胫骨后面的大部分筋膜,肌纤维斜向下行,其腱位于肌后面几乎占肌全长,下端肌腱弯曲绕行在胫骨下端,然后行于距骨后方和跟骨载距突下面的距跟骨沟内;继续向远侧在足底弯曲斜行于趾长屈肌上方,从其外侧斜跨至其内侧。在交叉处(亨利结),它分出两条强韧的束,分别附着于趾长屈肌的内侧两支;然后肌腱跨过𧿹短屈肌的外侧部份,到达第1跖骨头(跖趾关节)下的两粒籽骨构成的间隙,这里构成了一条顺着大脚趾方向的𧿹趾跖面腱膜鞘,穿行其中,止于远节趾骨的基地面(大脚趾最前那节)。
𧿹长屈肌的肌纤维几乎全部终止在跟骨水平。在手术时,常将此位置的远端肌腹当作通向距小腿关节的后面的径路。
由于此肌纤维向下延伸过长,当牵拉肌纤维向距骨沟时,可造成创伤。
支配神经胫神经分支,S1和S2。动脉腓动脉。
功能:
当足部离地时,𧿹长屈肌可屈曲大脚趾的所有关节。此外,它还能稳定第一跖骨头,并在蹬离阶段及踮脚时保持大脚趾远端趾垫与地面的接触。
协助踝关节跖屈。
在步态周期的蹬离相中产生足部的最终蹬离力。在该周期的这一时刻,腓肠肌群已达到最大收缩,而𧿹长屈肌正完成其收缩。因此,大脚趾屈曲是足部在摆动相开始前离地前的最后动作。
该肌有助于维持足内侧纵弓。
跟骨支撑突骨折可能导致𧿹长屈肌或肌腱受压,以及其他异常情况,这些情况可能需要进行重建手术。
舞者因𧿹长屈肌需反复进行强力的跖屈及稳定动作,易导致该肌腱病变及其他功能障碍。病变可为孤立性损伤,亦可能是后踝撞击综合征的一部分。
12. 胫骨后肌(tibialis posterior)


位置和形状:胫骨后肌位于小腿后间隙的深层,介于趾长屈肌与𧿹长屈肌之间,是支撑足内侧纵弓的关键稳定肌。
起止:起自胫骨近端后外侧、腓骨近端后内侧及骨间膜。中段位于小腿后深部,沿内踝近端走行,并由屈肌韧带固定。主要止于舟骨,其足底束则附着于内侧楔骨。支配神经胫神经,L4-S3。动脉胫动脉。
功能:
使踝关节跖屈和内翻,主要是后者。因为它止于楔骨和距骨,在稳定内侧纵弓方面也起着重要作用。有些文献表示,当单腿支撑身体时,胫骨后肌可从下方使足产生内翻的力量、抵抗侧方摆动,从而协助身体保持平衡。
胫骨后肌功能障碍可导致成人足弓塌陷及足弓控制力减弱,该障碍被认为是大多数成人获得性扁平足的可能病因。
对于因腓深神经麻痹导致的足下垂(高步态),将胫骨后肌腱移位至足背是一种外科肌腱移位术,旨在补偿因胫骨前肌麻痹导致的背屈功能缺失。
13. 腘肌(popliteus)


位置和形状:
腘肌属于关节囊内肌,但具有关节外及滑膜外特性。小腿部一个薄而扁平的三角形肌腱复合体,由腘肌和腘腓韧带构成,构成膝关节后外侧角的一部分。
作为膝关节深层肌肉,它构成腘窝的底部,并与髂胫束共同构成膝关节外侧肌群。它是小腿后群(还包括后胫骨肌、长趾屈肌及长拇趾屈肌)中唯一单关节肌,不影响踝关节活动。
起止:
肌纤维通过称为腘肌腱的强韧肌腱,起源于股骨外侧髁及外侧半月板后角。解剖还发现部分纤维起源于腓骨的骨突,随后斜行汇入主肌束结构。
肌束向下延伸、内侧至外侧方向延伸至胫骨,斜行覆盖胫骨后上缘及部分关节囊,成为膝关节后方最深层肌肉。
腘肌腱穿透关节囊但不进入滑膜腔,其路径位于外侧副韧带与股二头肌腱下方。通常情况下,作为滑膜延伸的腘窝滑囊将腘肌与股骨外侧髁分隔开。尽管腘肌具有关节外区域,但其实质上以囊状结构将膝关节外侧半月板与外侧副韧带分隔开。
解剖偶见一种不恒定的附加肌:小腘肌,起自腓肠肌内侧的股骨,止于膝关节后韧带。
止于胫骨,位置在腓肠肌线近端但低于胫骨髁。
支配神经胫神经,L4-S1,约有2至3条平行分支。动脉两条,腘动脉的内侧下膝支、后胫动脉的肌支。
功能:
腘肌有两个重要任务。
一是在行走过程中,支撑腿侧的膝关节伸直之后,如果它的收缩同时伴随膝伸肌群张力的降低,它就会引起股骨相对于胫骨的旋外,这就使得交叉韧带松弛,膝关节开始屈曲。
二是在膝关节屈曲的过程中,它会拉动外侧半月板在胫骨平台上向后移动以防半月板被卡压。因此,外侧半月板不仅在被股骨髁推挤时比内侧半月板的移动更灵活,屈膝时它还会被腘肌主动拉向后方。
腘肌作为主要的膝关节后外侧稳定肌,可引发膝关节内外旋运动,因此步态周期的闭链阶段与开链阶段都有参与。同时,在膝关节内旋、前移及外翻运动中亦发挥次要稳定功能。
腘绳肌协助屈膝,其功能取决于下肢所处状态(承重或非承重)。
在非承重状态下,腘肌是胫骨的主要内旋肌。在开链运动中,如踢腿,它使胫骨内旋;在闭链运动中,它在膝关节屈曲初始阶段使股骨外旋。
负重伸展时,膝关节会发生“锁定”。此时股骨相对于胫骨内旋,使膝关节无需肌肉发力即可完全伸直。要“解锁”膝关节,腘肌需收缩使股骨相对于胫骨屈曲并外旋,故该肌被称为“锁定膝关节的钥匙”。通过器械练腿举可以深刻体会。
膝关节屈曲时,腘肌将外侧半月板向后牵引,避免其被夹在股骨与胫骨之间。
在膝关节稳定性方面,由于腘肌腱常与外侧关节囊相连,该肌群可能参与维持膝关节后外侧稳定性。有学者认为,即使所有后外侧韧带断裂,腘肌仍是抵抗胫骨过度外旋、维持胫骨中性旋转的重要结构。